版权归原作者所有,如有侵权,请联系我们

四季药师说丨“倒春寒”影响血压怎么办?不怕,有硝苯地平家族来帮忙!

药葫芦娃
原创
致力于为公众提供合理用药等相关知识,提高公众健康素养。
收藏


中山大学附属第五医院药学部是集药学服务、科研、教学和管理为一体的综合性医院药学学科,是广东省药学会个体化药学服务专业委员会主委单位、珠海市医学会临床药学分会主委单位、珠海市药事管理质量控制中心挂靠单位、珠海市药事管理与药物治疗学委员会挂靠单位、广东省药品临床综合评价基地(首批),广东省药学会外科药学(珠海)建设基地、国家“精准医疗集成应用示范体系建设”示范单位、全国抗菌药物临床应用监测网成员单位、国家药品不良反应监测哨点、珠海市药学会常务理事单位。先后荣获广东省药品/化妆品不良反应监测工作先进单位、珠海市药品/化妆品不良反应监测工作先进单位、珠海市医药系统先进单位,广东省药学会医院药学创新管理奖,第七届中国医院管理奖药学管理优秀案例奖、第八季改善医疗服务行动全国医院擂台赛杰出案例奖等荣誉。


在两广地区流行一句农谚:未食五月粽,寒衣不入栊。意思是没到端午节前,保暖的厚衣服都不能收起来,对应的就是“倒春寒”现象。患有心脑血管疾病的人群在乍暖还寒的季节,生命健康更易受到威胁,因为寒冷刺激会使外周血管收缩,导致血压升高,从而诱发心绞痛、心力衰竭、卒中等心脑血管意外。这时,遵循老祖宗“春捂秋冻”的古训外,维持血压的稳定是预防发生心脑血管意外的重要手段。

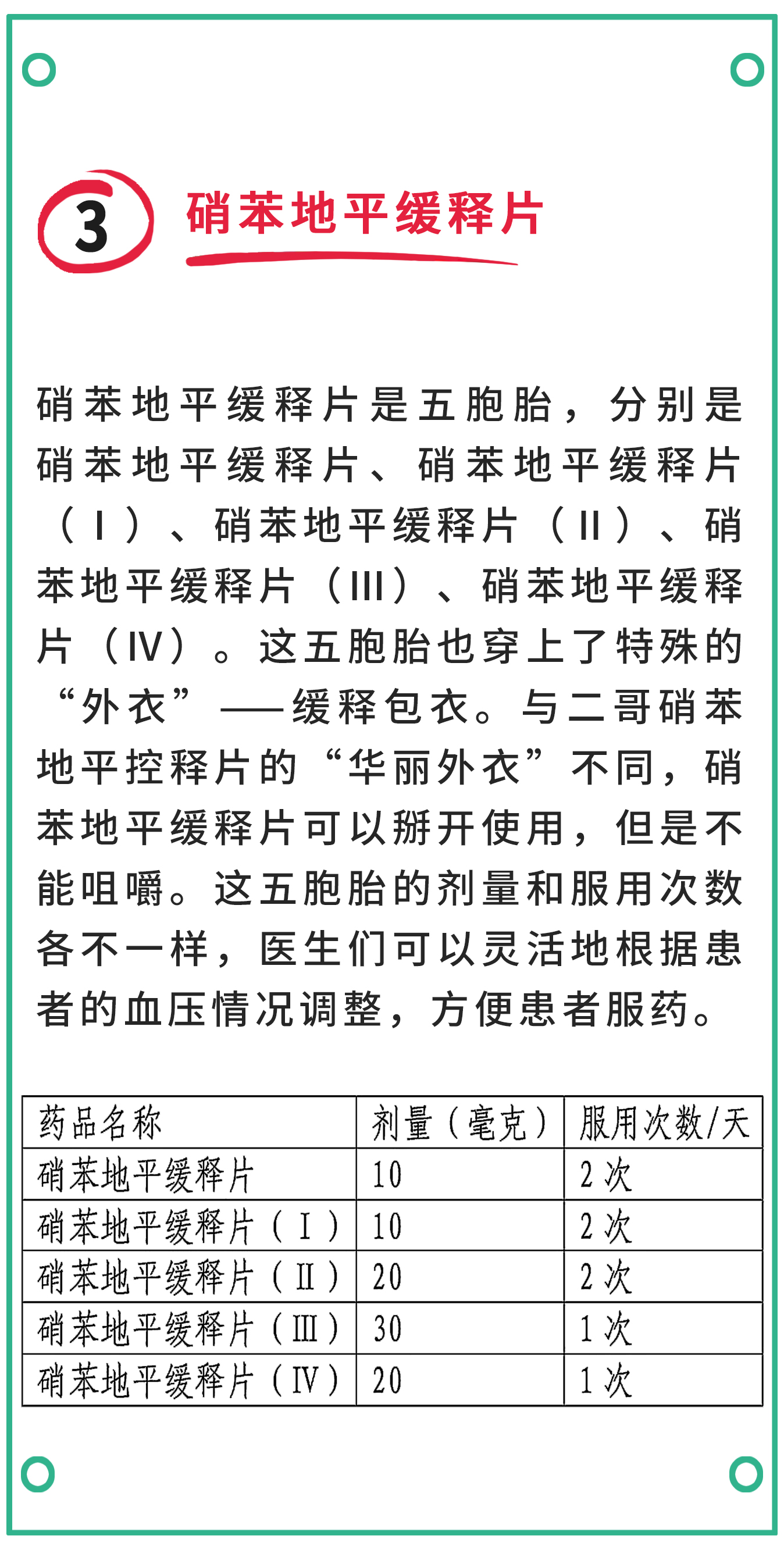
对于患有高血压的患者来说,使用降血压药物是维持稳定血压最简单有效的方法,其中的明星药物就有既能降压又能缓解心绞痛的硝苯地平。为了适应不同的用途和人群,硝苯地平被制成了不同的规格和剂型,它们各有特点。今天,就让药娃请药师来介绍一下硝苯地平家族里的各位成员吧。


许多药物家族成员拥有相同的药物成分,但是因为剂型的不同而表现出了不同的药物特性,包括起效速度的快慢、药效维持时间的长短,甚至因为不同的给药方式而起到完全不同的药效。因此,即使换用相同名称的药物,也要充分咨询医生或药师的专业意见,以保障安全用药,因为降压药需要持续不断服用哟!

内容来自:药葫芦娃

评论
冰冷的水
太师级
阅读
2025-04-08
中气旋
太傅级
已经阅读
2025-04-08
东风梁庄刘洪涛
少师级
已学习理解
2025-04-10