版权归原作者所有,如有侵权,请联系我们

当抗生素失效后,谁来拯救人类?答案或许是AI

上海市科学技术协会
原创

编译:高杰

当人类被细菌、真菌等病原体侵袭时,抗生素往往是临床治疗的“主力军”。但随着耐药性问题日益严峻——全球每年因耐药菌感染死亡的人数已超百万,传统抗感染药物的效果不断打折扣,寻找全新的抗感染策略迫在眉睫。

9月2日,国际知名期刊《细胞·生物材料》发表的一项研究取得突破性进展:宾夕法尼亚大学和杜克大学的研究人员成功利用生成式人工智能技术创造出多种高效抗菌肽,为解决抗生素耐药性问题带来了新希望。实验数据显示,这些AI设计的抗菌肽对多种超级耐药菌表现出极强的杀灭能力。




PART.01 传统抗生素逐渐失效

抗生素的发现曾是医学史上最伟大的成就之一。然而,过度使用和滥用导致细菌产生耐药性,使许多传统抗生素逐渐失去效果。世卫组织已将抗生素耐药性列为全球十大公共卫生威胁之一。

更令人担忧的是,新抗生素的研发速度远远跟不上细菌产生耐药性的速度。研发一种新抗生素通常需要10年以上时间,投入资金超过10亿美元,而细菌产生耐药性可能只需要2-3年。

PART.02 自然界中的免疫武器

抗菌肽是生物体内天然存在的短链氨基酸,是先天免疫系统的重要组成部分。从人类到植物,几乎所有生物都依靠抗菌肽来抵御病原体入侵。

与传统抗生素不同,抗菌肽通过物理机制破坏细菌细胞膜,导致细胞内容物外泄而死亡。这种作用机制使得细菌很难产生耐药性。

然而,天然抗菌肽存在稳定性差、毒性较大等问题。科学家们一直试图通过修饰天然抗菌肽来优化性能,但进展缓慢。传统的试错方法需要合成和测试大量候选分子,效率极低。


AMP-Diffusion模型和生成肽的特性

PART.03 AI设计抗菌肽的新突破

这项新研究采用了“生成式潜在扩散语言模型”的人工智能技术,彻底改变了抗菌肽的设计方法。

研究团队首先训练AI系统学习了已知抗菌肽序列的“语言规则”,就像理解人类语言一样理解蛋白质的“氨基酸语言”,最终自主生成全新的、自然界中不存在的抗感染序列,整个过程实现了“从模仿到创造”的跨越。

该模型的优势在于它不仅模仿现有抗菌肽,而是真正理解了氨基酸序列与抗菌功能之间的关系,从而能够进行自主创造。

PART.04 实验验证效果显著

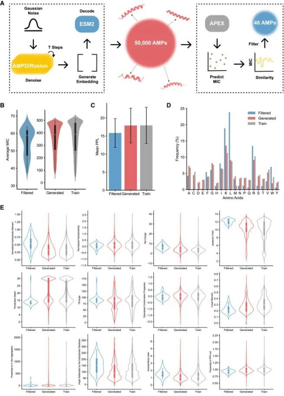
研究团队使用AMP-Diffusion生成50000个候选抗菌肽序列,并用APEX深度学习模型对其进行筛选,最终合成并实验测试了46个抗菌肽序列,结果令人振奋:

▲这些AI设计的抗菌肽对耐甲氧西林金黄色葡萄球菌(MRSA)、耐碳青霉烯类肺炎克雷伯菌(CRKP)等多种超级耐药菌表现出极强的杀灭能力。

▲某些AI设计的抗菌肽效果甚至超过了临床常用的传统抗生素。实验数据显示,这些新型抗菌肽能够在很低的浓度下就有效抑制细菌生长。

▲更重要的是,这些抗菌肽同时保持了较高的安全性,对人类细胞显示出低毒性,具有很好的选择性毒性——能够杀死细菌却不伤害人体细胞。


小鼠感染模型中肽的抗感染活性

进一步机制研究表明,这些AI设计的抗菌肽一部分亲水,一部分疏水,这种结构使它们能够与细菌细胞膜结合并形成孔洞,导致细胞内容物外泄。由于细菌细胞膜与人类细胞膜在成分和结构上存在差异,这些抗菌肽能够选择性攻击细菌细胞,而不伤害人类细胞。

AI设计的创新性在于,它能够探索人类研究者可能忽略的氨基酸组合,发现意想不到的有效序列。这些序列在自然界中可能不存在,但却具有理想的抗菌特性。

PART.05 AI辅助药物研发的新纪元

这项研究的意义远不止于抗菌肽设计本身,它展示了人工智能在生物医学领域的巨大潜力,特别是在药物研发方面。

研究人员表示,同样的方法可以应用于其他治疗性肽类的设计,如抗癌肽、抗病毒肽、抗炎肽等。AI甚至可以为特定患者群体量身定制个性化治疗方案。

内容来自:上海市科学技术协会

评论
科普医卫康
大学士级
这场与耐药菌的赛跑,关乎的不仅是医学,更是人类能否继续稳坐地球“智慧生命”的王座。AI的介入,是我们动用最高级的智慧,来应对最原始的生存挑战。它守护的,是整个现代文明的根基。
2025-10-04
科普科普知识的摇篮!
大学士级
当抗生素渐失锋芒,在科学技术的发展下,AI携抗菌肽破局而来。它解码氨基酸语言,创自然未有的序列,精准击杀耐药菌而不伤人体。这场智慧之战,为抗感染开辟新途,点亮生命守护之光。
2025-10-04
高金路
太师级
学习健康知识,关注身体健康。
2025-10-01