版权归原作者所有,如有侵权,请联系我们

当生命在痛苦中挣扎,“一键死亡”为何遥不可及?

网易健康
原创
网易健康官方科普号。越健康,悦生活!
收藏

每个人都希望自己能健康、自由的生活,但是衰老和疾病不可避免会降临:阿尔茨海默病患者忘记怎样如厕、渐冻症患者失去控制肢体的能力、癌症晚期患者因癌痛蜷缩成团......

当身体不再听使唤,生活质量几乎为零,是“好死不如赖活着”还是有尊严的告别这个世界?

全球数千万人的无声挣扎

全球痴呆症患者约5700万,阿尔茨海默病作为最常见的痴呆类型,占全球痴呆症病例的60%-70%,患者后期会逐渐丧失记忆、认知能力甚至基本的生活自理能力。

全球约有50万人患有渐冻症,每年约有2.5万新发病例。渐冻症是一种运动神经元退行性疾病,患者大脑和脊髓中的运动神经细胞会持续死亡,导致肌肉逐渐萎缩无力,最终全身瘫痪,但意识通常保持清醒。

根据发表在《柳叶刀》上的全球疾病负担研究最新分析,2023年全球约有1050万人因癌症死亡,到2050年,全球癌症死亡人数可能上升至1860万。虽然,不是所有癌症患者都会经历完全失去身体控制的终末期,但癌痛、极度衰弱及器官功能衰竭是晚期患者的常见痛苦。

这些触目惊心的数字背后,是数千万个被疾病囚禁的生命及其家庭无声的挣扎。他们共同面临着一个尖锐而迫切的拷问:当生命的延续等同于痛苦的延长,个体是否能够按照自己的意愿,为人生画上句点?

那些安乐死合法化的国家

安乐死,这个词源自希腊语,意思是“幸福的死亡”。从字面上看,它的初衷是善良的:帮助那些身患绝症、痛苦不堪的病人通过人为干预结束生命,免去无尽的折磨,体面地走向生命的终点。

在全球范围内,一些国家在安乐死方面已经走了很远:

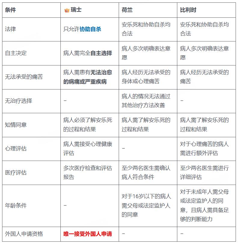
荷兰走在最前列,于2001年4月通过了“尊严终结生命以及协助自杀”法案,并于2002年4月1日起生效,成为世界上第一个使安乐死合法化的国家。法案规定,针对未满12岁的儿童安乐死仍然是违法行为。2024年,这个人口不到1800万的国家共进行了9958例安乐死和协助自杀,约占死亡总数的5.8%。

比利时自2002年5月28日起实施《安乐死法》,实施安乐死的要求必须是由“成年和意识正常”的病人在没有外界压力的情况下,经过深思熟虑后自己提出来的。不过,2014年,比利时又修改了法案,取消了安乐死的年龄限制。2024年,比利时共实施3991例安乐死,占死亡总数的3.6%,其中72.6%的患者年龄超过70岁,还有一起未成年人安乐死案例。

此外,卢森堡、西班牙、葡萄牙、加拿大、哥伦比亚、新西兰、澳大利亚部分省以及美国部分州等少数国家和地区,也相继通过了安乐死法规。

值得注意的是,瑞士自1942年起就允许协助自杀,但禁止积极、直接的安乐死。与荷兰、比利时等国仅限本国公民不同,瑞士接受外国人申请安乐死。


安乐死在不同国家有不同的法律和条件

安乐死,可能真的“死不起”

想要实现安乐死,并不是一件易事,其开销远超普通人负担能力,“死不起”是残酷的现实。

安乐死的费用项目包含医疗评估、心理健康评估、法律咨询、医疗设施费用、后勤安排费用等,据媒体报道,荷兰、比利时等国的安乐死费用大约为5000-10000美元,瑞士在10000-15000美元。

相对来说,瑞士的安乐死费用要高得多。2018年,我国台湾地区著名体育主播傅达仁就曾公开了其在瑞士安乐死的过程,花费总额约60万人民币。

传统的安乐死的形式有喝药、有输液的,与高成本的传统安乐死方式相比,科技试图降低这一门槛。

高科技带来的“一键死亡”

Sarco胶囊舱是一款由澳大利亚医生菲利普·尼茨克发明的安乐死设备,由安装在支架上的3D打印可拆卸胶囊组成,支架上装有一罐液态氮以过惰性气体窒息实现自杀。

该装置旨在提供一种不依赖药物或医生的安乐死方式,扩大自主死亡的选择。使用者卧于舱内,回答一系列问题后按下启动装置,氮气随即快速填充舱室,氧气含量骤降。氮气无色无味,人体难以察觉其浓度上升,缺氧导致意识逐渐模糊,在失去知觉前,可能会经历轻微的兴奋感,最终在无痛苦状态下沉睡不醒。使用Sarco的主要开销是液氮费用,约18瑞士法郎(约150元人民币)。

2024年9月,Sarco胶囊舱在瑞士完成了首次使用,但随后运营人员因涉嫌协助及教唆自杀等罪名被逮捕。

更为悲剧的是,Sarco胶囊舱的首位运营者弗洛里安·威利特在设备使用后被捕,尽管后来获释,但因此面临巨大的精神压力,最终在2025年5月以协助自杀的方式结束了自己的生命。

科技赋予我们掌控死亡的能力,却未能解答一个根本问题:我们该如何活着,直到死亡真正来临的那一刻?

另一种选择,安宁疗护

安宁疗护不寻求延长生命,也不加速死亡,而是通过全面控制疼痛和症状,提供身心、精神等方面的支持,让患者有尊严地走完人生旅程。

在专业的安宁疗护团队帮助下,许多终末期患者的剧烈疼痛能够得到有效控制,心理的恐惧与抑郁能被倾听和疏导。当他们在家属的陪伴与专业的照护下,感受到被尊重、被关怀时,求死的念头往往会显著减弱。他们寻求的,或许并非死亡本身,而是对极致痛苦的解脱。

当生命被疾病侵蚀,只剩下无法自主的身体与无尽的痛苦时,关于尊严的追问显得更加沉重。“是‘好死不如赖活着’还是有尊严地告别?”这个问题,或许没有人能轻易给出答案,但对话本身,就是进步。

内容来自:网易健康

评论
smxh676
大学士级
阅转
2025-10-12
媛0822
少傅级
已阅
2025-10-12